旅游绿皮书:2022~2023年中国旅游发展分析与预测

新浪旅游
2023年1月17日,中国社会科学院财经战略研究院、中国社会科学院旅游研究中心与社会科学文献出版社共同发布《旅游绿皮书:2022~2023年中国旅游发展分析与预测》。
《2022~2023年中国旅游发展分析与预测》,是中国社会科学院旅游研究中心组织编撰的第二十一本旅游发展年度报告。全书围绕“旅游业的变革与重塑”这一主题,通过一篇总报告和20余篇专题报告,对2022~2023年中国旅游发展进行了透视和前瞻。2022年国际环境复杂多变,经济增长放缓成为全球性挑战,国际旅游复苏中仍含隐忧。以党的二十大胜利召开为标志,我国迈上全面建设社会主义现代化国家新征程,结构性调整助推经济内生动力持续恢复,一系列增量政策发挥了防风险稳信心的作用。2022年,我国旅游业呈现变革与重塑的鲜明特征:“十四五”旅游业发展规划布局纵深落地,针对性政策组合在助力旅游行业纾困方面取得一定成效;市场主体实践从产品创新、新技术应用等方面加快探索。从中国式现代化这一时代命题来看,旅游业应主动把握新机遇、开启新征程、担当新使命,在“十四五”时期实现行业发展的战略布局与务实推进,并围绕短期目标凝聚发展共识、夯实行业复苏基础。
全书针对年度主题设置三个专题,邀请来自不同领域的专家从不同角度进行全面分析。一是“旅游新热点”篇,重点回答旅游业面临的新环境和新形势,发展的方向、路径、基石、突破点以及热点领域有哪些。二是“行业新动向”篇,重点探讨酒店集团、共享住宿、研学旅行等细分行业以及行业营销、资产证券、产品升级等不同方面的问题。三是“企业新探索”篇,重点关注旅游市场主体在新形势下如何进行探索和创新。作为《旅游绿皮书》的传统优势板块,国内旅游、入境旅游、出境旅游、港澳台旅游等报告则为读者了解相关市场发展提供了翔实数据和系统分析。
《旅游绿皮书:2022~2023年中国旅游发展分析与预测》指出——
民宿和露营成为旅游市场亮点
2023年1月17日,中国社会科学院财经战略研究院、中国社会科学院旅游研究中心与社会科学文献出版社共同发布《旅游绿皮书:2022~2023年中国旅游发展分析与预测》。
绿皮书总报告撰稿人宋瑞、冯珺指出,2022年民宿和露营成为旅游市场亮点。就民宿来看,民宿旅游产品与服务供给取得长足进步,乡村民宿驶入品牌化发展车道。2022年,文化和旅游部等十部门联合印发《关于促进乡村民宿高质量发展的指导意见》,部署了5项重点任务。此前,全国旅游标准化技术委员会公布了全国首批甲级、乙级民宿名单,共认定全国31家民宿为甲级旅游民宿、27家民宿为乙级旅游民宿,提供了民宿消费选择的重要参考,为民宿行业品牌化发展发挥了标杆和引领作用。首届全国民宿职业技能(美食烹饪)大赛、首届广东省“向往的民宿”大赛等活动于2022年成功举办。就露营来看,露营产品和服务质量稳步提升,进入高景气发展周期。2022年“五一”假期和“十一”黄金周旅游数据显示,以露营为代表的近途游和“微旅游”受到市场追捧,显示出可观的市场前景。2022年11月,文化和旅游部等十四部门印发《关于推动露营旅游休闲健康有序发展的指导意见》,提出优化规划布局、扩大服务供给、提升产品服务品质等七项重点任务。就供给侧而言,提高露营产品品质成为核心政策取向,充分利用存量空间和现有场地成为开发露营旅游资源的首要抓手。就需求侧而言,在满足人民群众日益增长的个性化、差异化、多层次旅游休闲需求的同时,倡导并推广“无痕露营”,鼓励低碳环保、亲近自然的绿色文明露营行为。
(参见《旅游绿皮书:2022~2023年中国旅游发展分析与预测》p9,社会科学文献出版社2023年1月)
《旅游绿皮书:2022~2023年中国旅游发展分析与预测》指出——
中国式现代化为旅游业高质量发展带来新机遇
2023年1月17日,中国社会科学院财经战略研究院、中国社会科学院旅游研究中心与社会科学文献出版社共同发布《旅游绿皮书:2022~2023年中国旅游发展分析与预测》。
绿皮书总报告撰稿人宋瑞、冯珺指出,党的二十大报告强调了中国式现代化及其基本特征、本质要求和理论内涵。就中国式现代化进程中的旅游业发展而言,应从人口规模巨大的现代化认识旅游业的超大规模市场优势,从全体人民共同富裕的现代化认识旅游业的幸福产业定位,从物质文明和精神文明相协调的现代化认识文化和旅游的深度融合,从人与自然和谐共生的现代化认识旅游业可持续发展,从走和平发展道路的现代化认识旅游业对外开放。
1. 人口规模巨大的现代化与旅游业的超大规模市场优势
中国式现代化是人口规模巨大的现代化。幅员辽阔、民族众多、人口规模巨大,是中国的客观实际和基本国情。这既是开创中国式现代化道路面临的巨大优势,也是重大难题。从文化和旅游发展的角度看,意味着在资源环境条件约束下,实现城乡居民生活水平、生活质量和幸福感的全面提升,以更加完善、更加便捷、更加高效的公共服务满足人民美好生活的需要,让更多民众享受到丰富多彩的文化生活和旅游体验,通过人的全面发展促进中国式现代化目标的实现。其中最为关键的是超大规模旅游市场开发内生于人口规模巨大的现代化进程,使国内旅游市场具有坚韧的需求基本面。随着疫情及相关防控政策的变化,国内旅游市场将逐渐复苏,并发挥超大规模市场优势,借助规模经济效应和范围经济效应,最终带动旅游业的全面复苏和强劲增长。
2. 全体人民共同富裕的现代化与旅游业的功能定位
中国式现代化是全体人民共同富裕的现代化。中国式现代化不是少数人富裕,而是力求实现全体人民的共同富裕和幸福感的普遍获得。从文化和旅游发展的角度看,其要点在于:通过发展文化和旅游产业带动不发达地区和相对贫困地区的经济发展和民众致富;确保不同地区、不同民族的所有民众都能享受到文化和旅游发展的成果;通过大力发展文化事业、文化产业和旅游业,实现生活富裕富足、精神自信自强、公共服务普及普惠、环境宜居宜业、社会和谐和睦。
3. 物质文明和精神文明相协调的现代化与文化和旅游深度融合
中国式现代化是物质文明和精神文明相协调的现代化。中国式现代化,不仅要求物质生活水平提高、家家仓廪实衣食足,而且要求精神文化生活丰富、人人知礼节明荣辱,是物质文明和精神文明相协调的现代化。从文化和旅游发展的角度看,既要通过产业发展、经济带动、促进就业等方式提高人们的物质文化生活水平,也要持续提升当地人的专业技能、文化素养和道德追求;既要通过文化和旅游的发展更好地满足城乡居民的精神文化生活需求,也要让人们通过参与文化和旅游活动知礼节明荣辱;既要以文促旅,通过文化精品为旅游业高质量发展提供产品立意和资源保障,又要以旅彰文,通过市场机制将文化资源转化为提升居民获得感和幸福感的物质财富。
4. 人与自然和谐共生的现代化与旅游业可持续发展
中国式现代化是人与自然和谐共生的现代化。人与自然和谐共生的现代化,明确了中国特色社会主义现代化的新内涵、新特征和新要求,要求我们正确认识和处理人与自然关系以及人与社会关系,正确认识和处理经济发展与生态治理、环境优化的关系。从文化和旅游发展的角度看,其要点在于:在发展理念、场所设计、设施建设、资源开发、服务提供、项目运营等各个环节践行“绿水青山就是金山银山”的理念;要抓住绿色生态科技革命和绿色产业变革的新机遇,通过关键性理念、技术、标准、规范等的突破实现可持续发展;要让文化和旅游领域成为碳减排和可持续发展转型的典范,以文化和旅游发展推动生产发展、生活富裕、生态良好的生态文明发展。
5. 走和平发展道路的现代化与旅游对外交流和对外开放
中国式现代化是走和平发展道路的现代化。中国传统文化崇尚和合共生,主张和而不同,追求和平、发展、合作、共赢是我们对待世界和其他文明的一贯态度。从文化和旅游的角度看,面对世界百年未有之大变局,我们要以自信的步伐、开放的姿态和广博的胸怀,通过观念创新、思路创新、体制机制创新和方式方法创新,大力构建和完善全方位、多层次、宽领域的中外文化和旅游交流合作新格局,坚持以文载道、以文传声、以文化人,不断提升中华文化国际影响力,推动中华文明与各国文明平等交流、和合共生。
(参见《旅游绿皮书:2022~2023年中国旅游发展分析与预测》p12-15,社会科学文献出版社2023年1月)
《旅游绿皮书:2022~2023年中国旅游发展分析与预测》指出——
城市旅游成为旅游创新的发展基石
2023年1月17日,中国社会科学院财经战略研究院、中国社会科学院旅游研究中心与社会科学文献出版社共同发布《旅游绿皮书:2022~2023年中国旅游发展分析与预测》。
绿皮书专题报告撰稿人金准指出,疫情和同期发生的世界性的社会政治经济变化,已经改变了旅游业的发展条件。我国旅游业的下一步发展,已经不是简单地在疫后恢复到旧有的增长曲线和模式上去,传统的游离于城镇化格局之外,依托大投入、大产出,效率提升有限的旅游业模式,很难适应新的发展变化。旅游业在疫后的复苏,更多地依赖于创新。疫情影响下,旅游业的出游半径收缩,形成了更密实、更混合、更扎实的城市旅游业,将旅游业的运行,和城镇化、数字化紧密地结合在一起。这种城市旅游的新模式,是和市场的演变同步进行的,市场的演变推动了城市旅游的创新,城市旅游的创新又反过来塑造了新的市场习惯,由此推动了旅游需求和旅游供给的双重改变,改变了宏观层面的城市旅游创新系统、中观层面的旅游产业创新体系,微观层面的旅游创新网络和旅游企业创新。创新的基因由此被植入产业运行,这种变化将深刻地影响疫后旅游业的整体运行。城市旅游在疫情期间的创新发展,塑造了一系列与市场需求紧密咬合的创新能力,并形成了下一步旅游业创新发展的基石。
一是市场增效能力在线上线下、旅游休闲、城市乡村互动过程中,产业对市场放大增效的能力大为提升。产业把握市场动向、理解市场需求、塑造市场热点,在与市场的互动中放大吸引力的能力大为深化,这将放大旅游资源及其他要素的收益,提升产业整体运行效率。未来旅游业有望由此形成收入增长快于人次增长、效率增长快于投入增长、批量流量形成倍增效益的关键能力。
二是空间撬动能力城市旅游在城市更新、城乡一体化和资源再生产过程中形成的能力,将随着人力、知识和组织的外溢,找到更为广阔的发挥空间。旅游业将进一步强化撬动空间、深化开发、扩大区域外溢效应、放大一体化效应的能力,形成目的地、区域旅游和区域经济一体化的发展模式。
三是内容生产能力城市旅游依托内容推动业态和产品开发,动态强化吸引力的发展模式,将赋予我国旅游业下一步发展的深度能力。通过内容生产形成迭代开发,不断强化目的地和产品的吸引力,和当前文化和旅游融合的大潮融合在一起,将推动旅游业知识经济、内容经济的形成,塑造旅游业源源不断的更新动能。
四是科技对接能力城市旅游正在探索的数字化、新兴科技与旅游休闲业态融合发展的路径,将旅游业与科技前沿对接在了一起。科技和数字化对旅游业的赋能,将整体改变其运行模式和外在形态,令旅游休闲业站上科技应用的前沿。这种探索,将推动旅游业的运行效率大幅提升。
五是产业组装能力以旅游业的发展,带动上下游产业的发展,形成旅游业向装备制造业和其他服务业延伸产业组织的能力,令旅游在整体产业链上更具掌控力。其产业组织的能力,将推动旅游体验的不断更新,扩展旅游产业集群的外延,推动服务机器人、新能源汽车、邮轮制造、通用航空、户外装备制造、主题游乐设备定制、VR/AR软件定制等与旅游业相关的制造领域走向世界前沿。
六是企业革新能力城市旅游的发展,是在高度动态、高度竞争的环境下展开的。发展的压力推动企业不断革新组织、强化能力、升级知识和人才体系,重视研发,勇于探索创新的前沿。这种企业革新的能力,是传统旅游业发展所稀缺的,也将在未来深入地影响旅游业,从而在产业运行的基本组织上形成革新,推动产业创新基座的形成。
(参见《旅游绿皮书:2022~2023年中国旅游发展分析与预测》p42-44,社会科学文献出版社2023年1月)
《旅游绿皮书:2022~2023年中国旅游发展分析与预测》指出——
冰雪旅游未来发展呈现六大趋势
2023年1月17日,中国社会科学院财经战略研究院、中国社会科学院旅游研究中心与社会科学文献出版社共同发布《旅游绿皮书:2022~2023年中国旅游发展分析与预测》。
绿皮书专题报告撰稿人唐承财指出,冰雪旅游未来发展呈现六大趋势。
一是产业融合化。冰雪旅游衍生和关联的产业错综复杂、纵横交错,形成了一条庞大的产业链,主要包括但不限于“冰雪+体育”“冰雪+制造”“冰雪+地产”“冰雪+会展”“冰雪+亲子”“冰雪+教育”等。目前,冰雪旅游产业与体育产业的融合发展最为深入,还需要与装备、文化、时尚、影视、电竞、健康等多元产业更加紧密地结合起来,形成冰雪文化、冰雪演艺、冰雪服饰、冰雪装备、冰雪研学、冰雪养生等各类“冰雪+”融合发展模式。
二是运营全季化。冰雪景区的经营集中在冬季,大部分冰雪景区在夏季基本上处于停业状态。冰雪景区,尤其是大型滑雪场,设备设施和人员成本等方面花销巨大,而真正的运营周期却只有冬季,造成了极大的资源闲置浪费和营收增长缓慢,四季化运营是冰雪景区发展的必然选择。目前各冰雪旅游地也在积极借鉴欧美成熟雪场的全季经营模式,并参考中国冰雪旅游实际情况,创造性的结合春季踏青团建、夏季避暑度假、秋季观景摄像等主题,辅以各类赛事、节事活动、研学教育、休闲露营等,力争突破季节限制,实现向全季经营模式的转型。
三是市场年轻化。实现“三亿人参与冰雪运动”愿景,培养学生参与冰雪运动的兴趣和能力是一项重要工作。为贯彻落实国务院强化学校体育的意见,教育部认定了冰雪体育传统特色学校1026所,北京市认定2022年冬奥会和冬残奥会奥林匹克教育示范学校208所。中国旅游研究院与马蜂窝自由行大数据联合实验室共同发布的《中国冰雪旅游消费大数据报告(2022)》显示,在整体冰雪旅游消费人群中,“80后”和“90后”占比约为86%,2021~2022冰雪季参与冰雪旅游的“90后”和“00后”已占总人数的60%,年轻一代必将成为未来冰雪旅游市场的主力军。
四是主体大众化。南方地区众多室内滑雪场、室内冰场、室内冰雪乐园的涌现,突破了自然条件制约和空间地域的限制,冰雪旅游和滑雪运动逐渐成为我国南方人民喜爱的一项活动。南方人民在周边就能进行冰雪活动体验,实现了北方热度不减、南方迅速升温的目标。常态化疫情防控影响下,冰雪旅游本地化、周边化趋势显著。同时,冰雪旅游活动也已经成为当代人社交和休闲娱乐的方式之一,室内外滑冰、寒冬温泉、冬日戏雪等活动受到了全国人民的喜爱。短途旅游、周末旅游成为冰雪旅游的重要出行方式,冰雪旅游必将朝着大众化、普及化、全国化方向前进。
五是影响国际化。借助举办北京冬奥会的东风,文化和旅游部、国家体育总局于2022年1月26日公布了首批国家级滑雪旅游度假地名单,依托高水平的滑雪运动设施和高品质的旅游度假服务来打造具有世界知名度的滑雪旅游地,进而形成具有中国文化特色的滑雪旅游度假地体系,促进了冰雪旅游业向规范化和国际化发展。同时,“冰雪丝路”的提出也将加速中国冰雪产业国际化趋势,依托“一带一路”倡议推进中国冰雪产业走向世界,使我国冰雪经济发展同世界冰雪经济发展结合起来。
六是发展数字化。目前,数字经济只是间接作用于劳动力、技术等生产要素来推动冰雪运动产业发展。例如,冰雪运动培训机构已开始借助互联网平台,将线下教学延伸至线上,突破了冰雪培训的界限;冰雪场馆内也逐渐应用最新的人工智能系统,以提升现场观众的观赛体验等。各地政府也在积极尝试与互联网企业展开合作,建设数字化冰雪旅游项目,促进冰雪城市的建设和经营。随着数字经济国家战略的深入推进,冰雪运动产业与数字经济将会产生更紧密的联系,实现信息资源高度共享,达到资源优化配置,推动冰雪产业高质量发展。
(参见《旅游绿皮书:2022~2023年中国旅游发展分析与预测》p53-55,社会科学文献出版社2023年1月)
《旅游绿皮书:2022~2023年中国旅游发展分析与预测》指出——
旅游休闲街区成为各地拉动内需、促进城市消费的重要引擎
2023年1月17日,中国社会科学院财经战略研究院、中国社会科学院旅游研究中心与社会科学文献出版社共同发布《旅游绿皮书:2022~2023年中国旅游发展分析与预测》。
绿皮书专题报告撰稿人刘敏等指出,随着旅游消费的迭代升级和城市休闲功能的不断完善,旅游休闲业态开始不断丰富,旅游休闲街区应用而生,成为城市旅游的核心吸引力和重要空间,吸引了大量的消费群体,逐步发展成为各地拉动内需、促进城市消费的重要引擎。
具体来看,旅游休闲街区的重要性体现在如下方面。其一,旅游休闲街区是城市重要的公共生活空间,不仅是一个城市重要的商业活动活跃的空间,还为当地居民提供了休闲娱乐和社会交往场所。其二,旅游休闲街区正逐步发展成为展示新型城镇化和公共服务均等化成果的最佳窗口,一方面兼顾了当地居民休闲需求和城市旅游发展要求,丰富了人民群众的精神文化生活;另一方面为市民和游客带来便利,并提供了就业岗位,有利于振兴旅游消费。其三,旅游休闲街区体现着一座城市的文化符号与城市个性,旅游休闲街区不仅是城市文化的集中展示区域和当地人的文化记忆场所,也是外地游客探寻城市纹理、熟悉城市性格与文化基因的体验空间。很多城市的旅游休闲街区通过面貌改造升级和业态迭代更新,已经成为城市新地标和向外展示形象的新窗口与新名片。其四,具备旅游、休闲、文化体验和公共服务等综合功能的旅游休闲街区在带动旅游消费实现“双循环”和增加旅游休闲供给方面发挥着越来越重要的作用。旅游休闲街区作为文化和旅游融合的典型业态,不仅集聚了丰富的历史文化资源,还兼具旅游、交通、商业、休闲、娱乐等多种功能,其旅游属性更加明显,更加注重挖掘城市文化内涵、着重丰富产品形式和消费体验。旅游休闲街区既能满足快节奏生活中人们放松身心的休闲需求,为人们提供文化体验方面的精神享受,还吸引着越来越多的外地游客,其在城市旅游发展中的重要作用可窥一斑。其五,疫情背景下,我国入境旅游市场与国内旅游市场都受到严重冲击,面对新变化和新现象,推动我国旅游业复苏成为亟须解决的关键问题。以旅游休闲街区为核心的城市休闲旅游受疫情影响较小,且展现了旺盛的生命力,成为各城市旅游业发展和复苏的重点着力点和突破口。总之,旅游休闲街区是城市休闲发展的内在动力,要不断增强街区对城市经济发展的基础性和决定性作用,积极顺应文化和旅游提质升级的新趋势,培育并打造文旅消费集聚区及高品位文化及休闲街区,不断激发文化和旅游消费的后劲潜力,为旅游业创造良好的发展环境。
(参见《旅游绿皮书:2022~2023年中国旅游发展分析与预测》p61-62,社会科学文献出版社2023年1月)
《旅游绿皮书:2022~2023年中国旅游发展分析与预测》指出——
由城市到乡村:共享住宿积极拓展下沉市场
2023年1月17日,中国社会科学院财经战略研究院、中国社会科学院旅游研究中心与社会科学文献出版社共同发布《旅游绿皮书:2022~2023年中国旅游发展分析与预测》。
绿皮书专题报告撰稿人牛阮霞指出,国内共享住宿发展初期,以途家、小猪民宿、木鸟民宿为代表的共享住宿平台重点深耕一二线城市的短租市场。近几年,共享住宿平台纷纷布局下沉市场。木鸟民宿2021年度数据报告显示,三线以下城市用户占比接近40%。小猪民宿依托乡村地区的自然资源和风土人情,积极打造乡村民宿集群项目,并联合飞猪、百度地图进行乡村民宿的品牌推广。途家通过“共享农庄”以及紧跟携程的“度假农庄”项目,积极拓展乡村民宿市场。未来,三四线城市及乡村地区将成为共享住宿企业战略转型的重点区域,主要原因有四点。首先,经过十年的发展,一二线城市的流量红利逐渐消失且监管政策越发严格,三四线城市及乡村地区成为共享住宿平台存量竞争的新蓝海。其次,三四线城市及乡村地区经济发展水平和基础设施建设水平的逐步提升,为旅游消费升级背景下人们的出行提供了更有力的条件保障。再次,国家政策引导相关资源向乡村流动。乡村民宿通过盘活农村闲置资源、用活农村闲散劳力,成为增加农民收入、改善乡村风貌、缩小城乡差距、促进共同富裕的新兴业态,与国家乡村振兴战略同频共振。因此,国家出台了一系列政策鼓励支持乡村民宿的发展,这是共享住宿企业布局下沉市场的重要支撑。最后,疫情发生以来,受各地防控政策的影响,人们的出游半径逐渐缩小,出行需求呈现“长途弱、周边强”的趋势,城市周边的乡村地区成为疫情下满足人们旅游需求的重要选择。
(参见《旅游绿皮书:2022~2023年中国旅游发展分析与预测》p94-95,社会科学文献出版社2023年1月)
《旅游绿皮书:2022~2023年中国旅游发展分析与预测》指出——
数字为王,科技重塑文旅营销新常态
2023年1月17日,中国社会科学院财经战略研究院、中国社会科学院旅游研究中心与社会科学文献出版社共同发布《旅游绿皮书:2022~2023年中国旅游发展分析与预测》。
绿皮书专题报告撰稿人沈涵等指出,当前,世界百年未有之大变局加速演进,新一轮科技革命与产业变革深入发展,可以预见,数字技术渗透传统文旅的趋势不可阻挡,如何抓住数字时代的浪潮,实现文旅营销的跨越式发展,是文旅业需要思考的重要命题。据世界旅游理事会(WTTC)预测,2032年中国将超越美国成为全球最大的旅游市场,发挥市场对推动产品迭代和产业革新的巨大作用,需要我们在适应数字营销新常态的前提下探索破局之道。一方面,疫情反复对实体经济产生持续性冲击,文旅业同样难避其害,综观2022年上半年的文化消费市场,市场需求乏力、产品缺乏创新、企业盈利空间窄等困境凸显。从消费端来看,线上行为向大众日常生活加速渗透,线上空间成为国内文化休闲消费的重要场景,导致市场消费偏好发生深刻变化。另一方面,文化和旅游融合新时代下,传统产业之间的边界被打破,庞大的产业基础为技术融入提供了广阔的应用空间。此外,大众市场的文旅消费需求逐渐从低层次朝着高品质和多样化方向转变,追求个性、重视体验消费的“Z世代”群体走向主流,这对升级传统文旅业态、创新产品和服务方式、推动产业朝向创新驱动转变提出了更高要求。而无论是从文旅供给还是从市场需求来看,新发展阶段下的营销模式发挥重要作用,数字传播技术助力下的营销渠道得到延长拓展,虚拟交互技术加持下的营销体验日趋丰富多元,大数据技术赋能下的营销反馈更加精准高效,区块链技术应用下的营销产品走向全民共创……未来,文旅产业需要朝智能化、体验化和内容多元化方向持续发力,通过积极拥抱前沿科技实现降本增效、渠道创新、提档升级。
(参见《旅游绿皮书:2022~2023年中国旅游发展分析与预测》p136-137,社会科学文献出版社2023年1月)
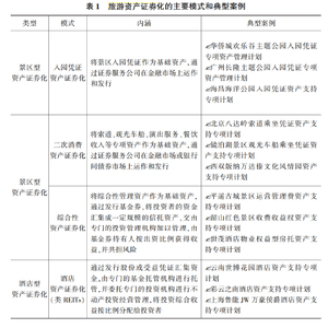
《旅游绿皮书:2022~2023年中国旅游发展分析与预测》指出——
旅游资产证券化呈现四种主要模式
2023年1月17日,中国社会科学院财经战略研究院、中国社会科学院旅游研究中心与社会科学文献出版社共同发布《旅游绿皮书:2022~2023年中国旅游发展分析与预测》。
绿皮书专题报告撰稿人宋昌耀、陶志华、厉新建指出,在旅游市场规模不断扩大的情况下,旅游企业现金流数据支持旅游资产的稳定收益,满足旅游资产池的要求,为旅游资产证券化业务开展提供有力保证。可根据发行场所的不同将资产证券化分为两种类型:一是资产支持证券(ABS),主要是在深圳证券交易所或上海证券交易所发行;二是资产支持票据(ABN),在银行间债券市场上发行。旅游资产证券化可以分为旅游资源的证券化和旅游基础设施的资产证券化。旅游资源的证券化主要是旅游景区门票收入的证券化;旅游基础设施的证券化则包括饭店收益权和信贷资产的证券化。旅游基础设施的资产证券化还可以进一步细分为贷款的证券化和收益的证券化。旅游基础设施贷款证券化出售的是债权,而旅游基础设施收益证券化出售的是项目未来的收益权。旅游收益权证券化的难点在于未来现金流的确定,景区门票收入取决于客流量,而客流量会受到多种因素的影响。例如,在新冠肺炎疫情反复、旅游需求变化的情况下具有较大的不确定性。因此,只有解决在旅游企业未来收入现金流的证券化过程中价值评估这个难题,才能在旅游资产证券化中取得创新。鉴于旅游业的特点,基于基础资产类型的不同,可梳理出旅游资产证券化的四种主要模式和典型案例(见表1)。

(一)景区入园凭证模式这种模式将景区入园凭证作为基础资产,通过证券服务公司在金融市场上运作和发行,它适用于门票价格较高,并且能够产生稳定现金流的景区或主题公园。一定水平的旅游景区票价对保障足够的现金流是十分必要的。一方面,它是发行主体履行正常的偿还和支付义务所必须的收入;另一方面,通过证券化融资以后景区的服务质量会得到提升,可以满足游客多层次的需求,这无疑会让门票价格维持在较高水平。典型案例如华侨城欢乐谷主题公园入园凭证专项资产管理计划、广州长隆主题公园入园凭证专项资产管理计划、海昌海洋公园入园凭证资产支持专项计划等。
(二)景区二次消费模式这种模式是将景区内的索道、观光车船、演出服务、餐饮收入等二次消费专项资产作为基础资产,通过证券服务公司在金融市场或者银行间债券市场上运作和发行。例如北京八达岭长城将景区内索道乘坐凭证的未来收入作为基础资产发行资产证券化产品;牡丹江镜泊湖景区将观光船项目产生的未来收入现金流作为基础资产发行资产证券化产品;西双版纳曼听公园将其景区内歌舞篝火晚会的演出门票收益权作为基础资产发行资产证券化产品等。
(三)景区综合发展模式这种模式的基础资产不局限于景区入园凭证、索道、观光车船、演出服务、餐饮收入等,而是将景区运营管理费、收费收益权、酒店、场馆等基础设施收益作为基础资产发行证券,拓宽了旅游资产证券化的范围。典型案例包括平遥古城景区运营管理费资产支持专项计划、韶山红色景区收费收益权资产支持专项计划、世茂酒店物业权益型房托资产支持专项计划等。这些案例都成为旅游业盘活优质资产项目的标杆和指引。
(四)酒店资产模式这种模式的基础资产是酒店资产及其相关收益权。一般意义上,酒店资产证券化属于商业地产抵押贷款支持证券(CMBS),但也有一部分属于不动产信托投资基金(REITs)。由于我国目前尚未推出严格意义上的REITs相关法律法规,在市场上发行的产品均部分符合国外成熟REITs市场的标准,因此称其为类REITs产品。它们是专门用于酒店房地产投资、租赁开发、销售和消费等方面的投资基金,投资范围限于房地产领域,是集众多的分散资金于一身,同时采用专家经营、专业化管理的一种投资体制。例如云南世博花园酒店资产支持专项计划、彩云之南酒店资产支持专项计划、上海鲁能JW万豪侯爵酒店资产支持专项计划等。除以上四种模式之外,我国将旅游基础设施纳入不动产信托投资基金(REITs)试点范围,进一步拓宽旅游企业的融资渠道。与旅游资产证券化(ABS/ABN)和酒店资产证券化(类REITs)不同,景区基础设施公募REITs是将景区或景区内特定项目的运营管理主体100%的股权间接转让给公募基金,景区或项目运营主体通过股权转让的方式获得融资,投资人的投资收益来自项目分红。另外,基础设施公募REITs将旅游资产限定在自然文化遗产和国家5A级旅游景区范围,而景区ABS项目的试点范围更多。对于同一景区而言,景区基础设施公募REITs的规模一般会大于景区资产证券化的规模。酒店、商场等商业地产项目不属于REITs试点范围。若单独以酒店资产项目作为基础资产,发行基础设施公募REITs存在相当大的难度。但若将景区内的酒店和餐饮作为景区基础设施概念的次要组成部分,或许具有一定的操作可行性。
(参见《旅游绿皮书:2022~2023年中国旅游发展分析与预测》p146-149,社会科学文献出版社2023年1月)
《旅游绿皮书:2022~2023年中国旅游发展分析与预测》指出——
建设博物馆之城将成为北京旅游提质增效突破口
2023年1月17日,中国社会科学院财经战略研究院、中国社会科学院旅游研究中心与社会科学文献出版社共同发布《旅游绿皮书:2022~2023年中国旅游发展分析与预测》。
绿皮书专题报告撰稿人宋瑞、史瑞应指出,建设博物馆之城将成为北京旅游提质增效突破口。
《“十四五”文化发展规划》中明确指出:坚持以文塑旅、以旅彰文,推动文化和旅游在更广范围、更深层次、更高水平上融合发展,打造独具魅力的中华文化旅游体验;同时,规划进一步明确了博物馆在推进文化和旅游融合中的重要作用,将博物馆作为提升旅游文化内涵、丰富优质旅游供给的重要途径。打造博物馆之城可为北京旅游带来供需双端的发展助力,成为北京旅游提质增效的突破口。就需求端而言,以博物馆为代表的文博创意产业蓬勃发展,推动了文化消费需求规模与质量的提升。博物馆转变角色,从文化展示的载体转变为文化传播的媒介,博物馆旅游需求从最初的了解文化内容与内涵、增进文化认知升级为彰显个性特色、实现社会价值。在此过程中旅游文化消费需求不断提升,“博物馆+旅游”的新兴业态将带领北京旅游市场需求进入追求文化内涵和精神价值的更高级形态。就供给端而言,博物馆与旅游融合发展,不仅是业态融合、市场融合,还是产品体系和服务的融合。旅游业通过与博物馆相融合,进一步整合博物馆行业的优质文化资源,实现旅游产品跨行业、跨领域的向外延伸,丰富旅游产品供给、服务供给和资源供给,突出旅游产品特色,提升旅游供给的内在品质,协同助力旅游发展。
(参见《旅游绿皮书:2022~2023年中国旅游发展分析与预测》p164-165,社会科学文献出版社2023年1月)
《旅游绿皮书:2022~2023年中国旅游发展分析与预测》指出——
多重改变之下旅游企业已处必变之势
2023年1月17日,中国社会科学院财经战略研究院、中国社会科学院旅游研究中心与社会科学文献出版社共同发布《旅游绿皮书:2022~2023年中国旅游发展分析与预测》。
绿皮书专题报告撰稿人吴金梅指出,多重改变之下旅游企业已处必变之势。
一是新阶段拉动升级之变。中国在全面打赢脱贫攻坚战后,跨入了全面建设社会主义现代化国家的新发展阶段。刚刚闭幕的中国共产党第二十次代表大会详细描绘了中国未来发展的蓝图。在新的发展阶段,社会基本矛盾发生根本性变化,人民对美好生活的需求更高。这就要求旅游产品与服务跟上时代需求,实现全面升级。要完善“不平衡不充分”的旅游供给,旅游产业就要在地域发展中补空白、填洼地,在产品服务中补短板,在服务人群中全覆盖,特别是要加强面向农村、面向农民的旅游产品打造和旅游服务提供。
二是疫情影响引发生存之变。新冠病毒在全球的传播蔓延已经持续近三个年头,以人员流动为基本特征的旅游业受到重创。国际旅游的几近中断、国内跨省游的多次暂停重启、以减少聚集为要求的防控政策,给包括旅行社、酒店、餐饮、交通、景区等在内的各细分行业都带来影响。诸多企业经营下滑、人员流失、现金流锐减甚至断裂。从披露数据来看,2022年上半年47家旅游上市公司中仅有9家实现盈利,有38家亏损,占比为80.85%,净利润实现正增长的仅有6家;2022年上半年可得数据的65家国有文旅集团中,37家营收同比下降,51家企业净利润同比下降,仅14家净利润实现增长或减亏,部分文旅集团营业收入同比下降超过50%。截至2022年9月20日,餐饮、零售、旅游、民航、公路水路铁路运输等困难行业新增减税降费及退税缓费6421亿元,但仍不能从根本上缓解旅游企业的生存压力。如何度过困难时期留下生机、等待春天、蓄积能量,是旅游企业共同面对的课题。
三是科技进步带来动力之变。据统计,至2022年6月中国的网民数量已达10.51亿之巨,互联网的普及率达到74.4%。互联网的普及尤其是移动终端的广泛使用,已经从根本上改变了中国人的生活方式,无论是资讯获取方式的升级,还是支付工具的改变、娱乐方式的个人终端化……都要求原有的旅游服务方式顺应变化实现提升。与此同时,虚拟技术、智能穿戴终端、元宇宙、数字藏品等新概念、新技术、新应用,正在全面改变着旅游休闲业态原有的成长方式和发展路径。科技赋能、数字化转型成为旅游业普遍认同的发展路径,也成为各类旅游企业着力推进的工作重点。
四是跨界融合促动空间之变。文化及旅游产业要素的相互渗透、交叉融合已经突破了已有产业边界或要素领域,新的共生体正在展现活力和生机。党的二十大报告中提出要“坚持以文塑旅、以旅彰文,推进文化和旅游深度融合发展”。文化和旅游的融合共生,在兴文化、展形象、讲好中国故事上正在发挥越来越大的作用,未来还会开拓更大的领域。旅游业正在与农业、科技、工业、教育等各个领域的碰撞中出新、在联手时出圈、在融合之路上走向无界。
(参见《旅游绿皮书:2022~2023年中国旅游发展分析与预测》p200-201,社会科学文献出版社2023年1月)
《旅游绿皮书:2022~2023年中国旅游发展分析与预测》指出——
国内旅游客流迎来高质量发展期
2023年1月17日,中国社会科学院财经战略研究院、中国社会科学院旅游研究中心与社会科学文献出版社共同发布《旅游绿皮书:2022~2023年中国旅游发展分析与预测》。
绿皮书专题报告撰稿人黄璜指出,结合《国家综合立体交通网规划纲要》目标,未来15年我国旅游出行需求将保持稳步增长的趋势,特别是高品质、多样化、个性化的出行需求不断增强,旅客出游结构进一步优化。国内旅游客流将呈现以下五大发展趋势。
第一,在综合立体交通网的建设过程中,旅游客源地的出游便捷度和旅游目的地的可进入性将进一步提升,众多受交通制约的客源市场和目的地将纳入全国旅游循环,全国一体的旅游客源地和旅游目的地市场将加速形成。
第二,国家综合立体交通网主骨架将我国的主要都市圈、城市群和城市化地区紧密联系在一起,全国旅游客源地和目的地间的旅游客流将快速高效流动,国内旅游发展的区域差异将逐步弱化。
第三,在交旅融合发展宏观背景下,结合国家综合交通枢纽系统建设,我国将诞生一批世界级旅游目的地、世界级旅游城市、国际性和全国性旅游交通枢纽。
第四,结合区域内部交通运输一体化发展,都市圈、城市群内部将打破行政区划束缚,对外形成整合的旅游客源市场和目的地,对内形成一体的城乡居民旅游休闲空间。
第五,我国将逐步形成遍布全国的旅游风景道网络,游客在旅行途中能享受到便捷的旅游服务、欣赏到祖国壮美风景,旅游交通网和旅游目的地的边界将进一步模糊。
(参见《旅游绿皮书:2022~2023年中国旅游发展分析与预测》p252-253,社会科学文献出版社2023年1月)